PoE+ CRS switch s 48x Gbps LAN, 4x 10 Gbps SFP+, 2x 40 Gbps QSFP+ a
dvěma RJ45 porty (management a konzole) v rack provedení.
Předností je PoE+ napájení na všech 48 portech a operační systém
RouterOS (Licence level 5).
Propustnost (non-blocking) 168 Gbps, switchovací kapacita 336 Gbps
a forwarding rate 235 Mpps.
Praktické řešení pro instalace vyžadující nepřetržitý provoz s
enormními objemy dat: multimediální produkce, vědecká pracoviště,
datové analýzy, vývojářská centra apod.
Technické specifikace:
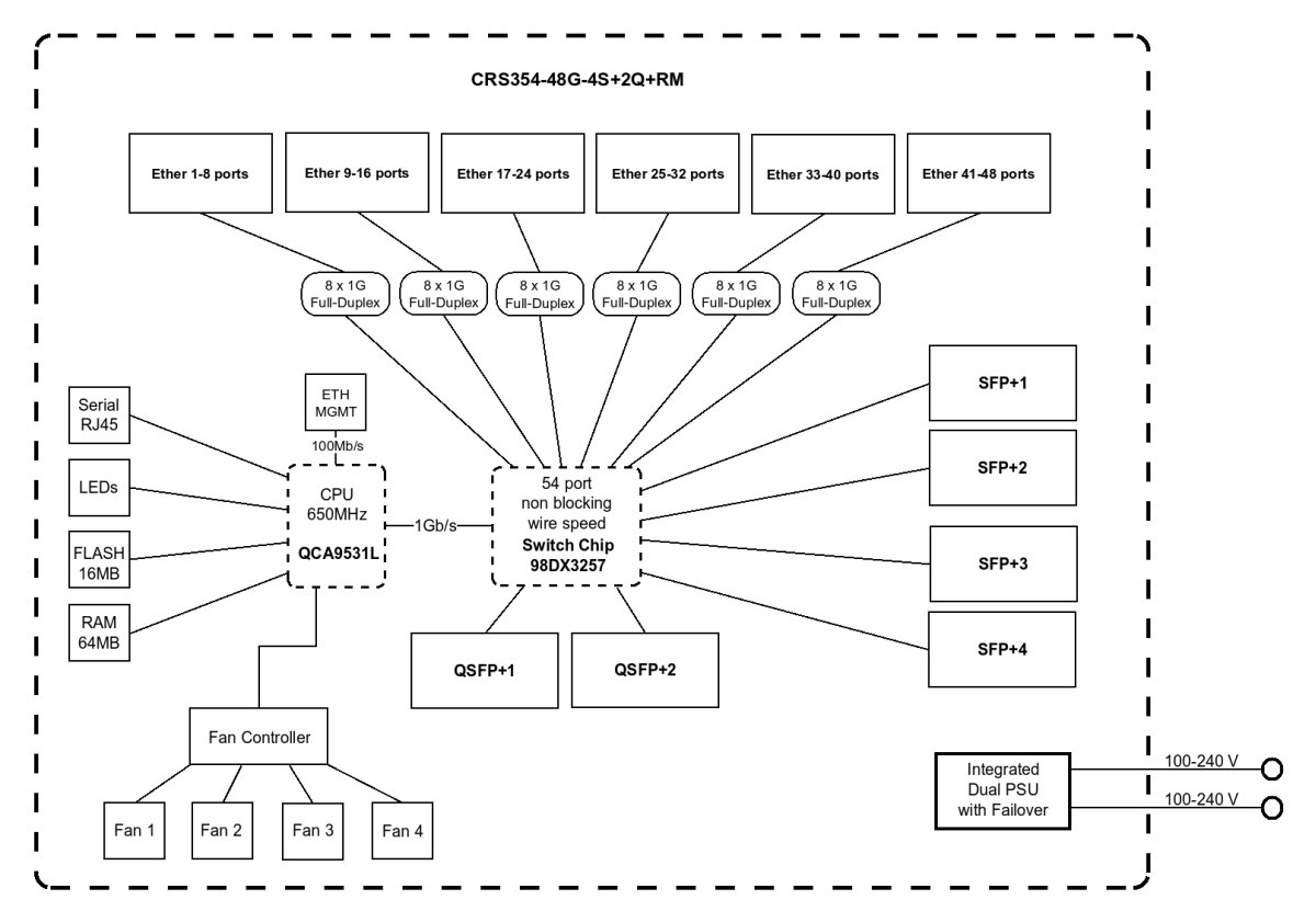
Product code: CRS354-48P-4S+2Q+RM
CPU: QCA9531, 650 MHz
Size of RAM: 64 MB
Storage: 16 MB flash
Number of 100 Mbps Ethernet ports: 1
Number of 1 GbE Ethernet ports: 48
10G SFP+ ports: 4
40G QSFP+ ports: 2
Operating system: RouterOS (License level 5)
Supported input voltage: AC power supply 100 - 240 V
Serial port: RJ45
Dimensions: 443 x 382 x 44 mm
Operating temperature: -20°C to +60°C
Napájecí specifikace:
PoE-out: IEEE 802.3at/af an 26 or 53 V Passive PoE
PoE-out ports: Ether1 - Ether48
PoE-out max per port (low voltage 26 V): 26 W
PoE-out max per port (high voltage 53 V): 30 W
Max total out (low voltage 26 V): 27 A
Max total out (high voltage 53 V): 13.2 A
Max power consumption: 800 W
Max power consumption without attachments: 85 W
Upozornění:
Výrobce MIKROTIK nevztahuje záruku na zařízení poškozená přepětím.
Zařízení je třeba na vstupech adekvátně chránit proti indukovanému
elektrostatickému přepětí či přepěťovým špičkám na silovém vedení.
Při venkovních instalacích je třeba používat stíněnou kabeláž
(FTP/SFTP), příslušné přepěťové ochrany (pokud nejsou integrovány)
a provést korektní a efektivní uzemnění.
Zařízení vždy provozujte s poslední výrobcem publikovanou verzí
(výrobcem označenou "Stable") operačního systému RouterOS.
Taková verze garantuje nejoptimálnější funčknost, obsahuje opravené
chyby z verzí předchozích a výkonová vylepšení.
MikroTik CRS354-48P-4S +2Q +RM Cloud Router Switch POE+
Záruka: 24 měsíců | PN: CRS354-48P-4S+2Q+RM | Kód: 2698051 | CZ distribuce
PoE+ CRS switch s 48x Gbps LAN, 4x 10 Gbps SFP+, 2x 40 Gbps QSFP+ a dvěma RJ45 porty (management a konzole) v rack provedení.
Předností je PoE+ napájení na všech 48 portech a operační systém RouterOS (Licence level 5).
Propustnost (non-blocking) 168 Gbps, switchovací kapacita 336 Gbps a forwarding rate 235 Mpps.
Praktické řešení pro instalace…
| Cena s DPH | 22 657,– Kč |
|---|---|
| Cena s DPH pro registrované | 22 442,– Kč |
| Běžná cena s DPH | 26 973,– Kč |
| Cena bez DPH | 18 725,– Kč |
Skladem
Doprava od 120 Kč
Přepravní službou do 30.10.od 120 Kč
Termín dodání závisí na výběru dopravy a vytíženosti přepravní společnosti.
Popis
Technické specifikace mohou být změněny bez předchozího upozornění. Obrázky mají pouze informativní charakter.
